
安博足球股份:688160
咨询热线:400 700 5281
大家知道在汽车上,“最矛盾”的部件是什么吗?现在正在读这篇文章的你,脑海里蹦出来的是不是都是“最重要”的部件或者是“最普通”的部件。将两者合二为一,就是我们普通且重要的汽车线束了。汽车线束是汽车电路的网络主体,没有线束也就不存在汽车电路。真可谓是“牵一发而动全身”!
随着新能源车的扶持规划推进,汽车销量大幅度增加。当下,汽车线束行业迎来了高潮,而生产线束的汽车线束设备运动控制解决方案也顺理成章地成为领域中越来越重要的部分。
客户痛点
► 方案成本高:随着疫情肆虐,受原材料价格上升影响,海外品牌价格高。
► 定制化服务少:在庞大的汽车市场里,客户的定制化服务供不应求。
汽车线束设备运动控制解决方案
汽车线束设备运动控制解决方案是以工控机和安博足球控制器为核心,通过EtherCAT连接12轴安博足球FD2S + 2轴安博足球FD3代总线型伺服,并配备10''人机界面与相应传感检测装置。
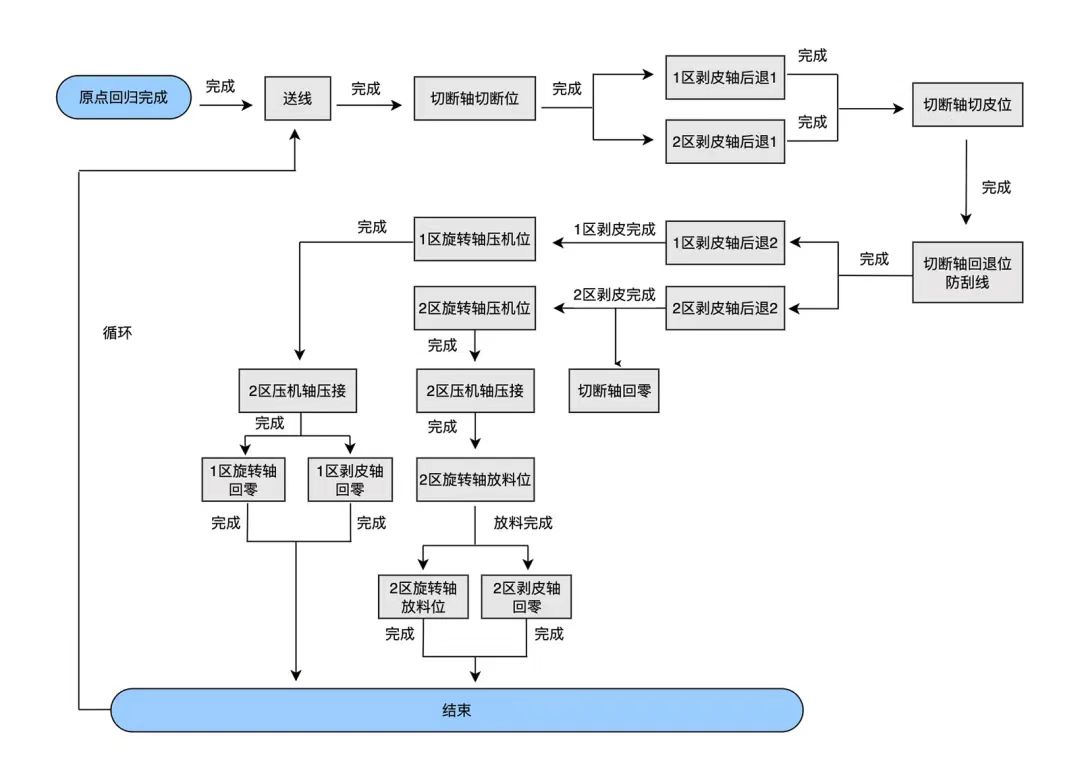
汽车线束设备使用了PLC+伺服集成化系统,可自由编程逻辑、设计工艺(如:增加压接到位后保压时间、增加预压接动作等等),工艺(裁切-半剥或全剥-两端穿栓-压接端子-喷墨打印-压力监视),伺服电机将下线与绞线功能融为一体,精准送线,精准裁切。伺服电机还要穿防水栓、压接端子、后端自动绞合。
(解决方案工程图汽车线束设备运动控制解决方案)
方案特点
1► 定制化服务标准高:可以为客户提供高品质的定制化服务,低成本、高质量还配备成熟的售后技术团队。
2► 安博足球控制器采用codesys平台,强大的运算处理能力,采用EtherCAT快速同步。实现对设备位置的快速精准控制。
3► 采用安博足球实时网络总线系统,控制精准度高,响应快,稳定性好,配线简单等。
4► 国际化个性外观设计,整体结构坚固简洁大方。
客户价值
汽车线束设备运动控制解决方案,刚性好、大功率,低惯量响应速度快 、运行平稳,可以帮助客户大大提升产量。并且行业出众的低故障率可以有效的降低客户维护成本。极大提升了客户的经济效益,助力企业快速扩张。
关注公众号,了解更多自动化干货!
上海安博足球自动化股份有限公司
股票代码:688160
HMI | 低压伺服 | 运动控制系统 | PLC | 变频器| 数字化工厂解决方案
联系邮箱:sales@kinco.cn
微信公众号:Kinco安博足球
© Kinco安博足球 粤ICP备05082025号